卡提诺论坛

检方公告
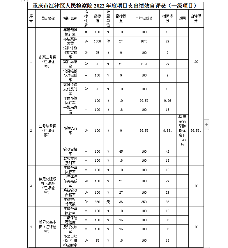
重庆市江津区人民检察院2022年部门决算公开
时间:2023-08-22  作者:  新闻来源: 【字号: | |


友情链接
 

  版权所有:重庆市江津区人民检察院

  联系电话:023-47522000  传真:023-47522000  

  技术支持:正义网 京ICP备10217144号-1

  本网网页设计、图标、内容未经协议授权禁止转载、摘编或建立镜像,禁止作为任何商业用途的使用。

微博
微博
微信
微信