卡提诺论坛
卡提诺论坛
检察概况
检察新闻
检察工作
碚检动态
指导性案例
典型案例
卡提诺论坛公开
采购信息
预算决算
工作报告
检察数据
检务指南
检察院职权
办案流程
办案法规
党建工作
检察风采
当前位置:
卡提诺论坛
>>
重庆市北碚区人民检察院
>>
检务指南
>>
办案流程
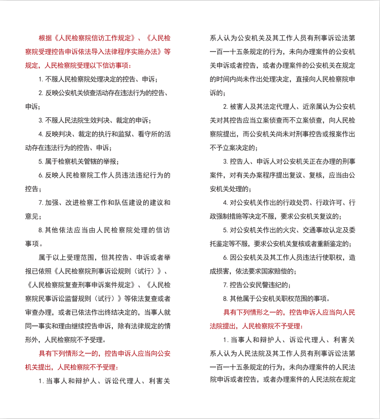
检察机关受理信访事项范围
时间:2020-08-20 作者:法律监督网 新闻来源: 【字号:
大
|
中
|
小
】
友情链接:
最高人民检察院
卡提诺论坛
正义网
版权所有:重庆市北碚区人民检察院
联系电话:023-68341933 传真:023-68342053
技术支持:正义网 京ICP备10217144号-1
本网网页设计、图标、内容未经协议授权禁止转载、摘编或建立镜像,禁止作为任何商业用途的使用。
北碚检察官方微信
北碚检察官方微博