重庆市长寿区人民检察院
2022年度部门决算情况说明
一、部门基本情况
(一)职能职责
重庆市长寿区人民检察院依照法律规定对有关刑事案件行使侦查权;对刑事案件进行审查,批准或者决定是否逮捕犯罪嫌疑人;对刑事案件进行审查,决定是否提起公诉,对决定提起公诉的案件支持公诉;依照法律规定提起公益诉讼;对诉讼活动实行法律监督;对判决、裁定等生效法律文书的执行工作实行法律监督;对看守所的执法活动实行法律监督;履行法律规定的其他职权。
(二)机构设置
重庆市长寿区人民检察院内设机构10个,分别为:办公室、检察一部、检察二部、检察三部、检察四部、检察五部、检察六部、政治部、长寿湖法治教育基地、侦查监督与协作配合办公室。
二、部门决算情况说明
(一)收入支出决算总体情况说明
1. 总体情况。2022年度收入总计3,345.01万元,支出总计3,345.01万元。收支较上年决算数减少84.69万元,下降2.5%,年初结转29.69万元,年末结转83.12万元,主要原因是:一是根据市财政统一要求,按人头数压减公用经费;二是年底受新冠疫情影响,部分检察业务工作未能开展。
2. 收入情况。2022年度收入合计3,315.32万元,较上年决算数减少105.57万元,下降3.1%,主要原因是根据市财政统一要求,按人头数压减公用经费。其中:财政拨款收入3,315.32万元,占100%。此外,年初结转和结余29.69万元。
3. 支出情况。2022年度支出合计3,261.90万元,较上年决算减少138.10万元,下降4.1%,主要原因是:年底受新冠疫情影响,部分检察业务工作未能开展。其中:基本支出2,668.28万元,占81.8%;项目支出593.62万元,占18.2%。
4. 结转结余情况。2022年度年末结转和结余83.12万元,较上年决算数增加53.43万元,增长180%,主要原因是年末受新冠疫情影响、部分工作未完结,顺延至2023年继续开展。
(二)财政拨款收入支出决算总体情况说明
2022年度财政拨款收、支总计3,333.65万元。与2021年相比,财政拨款收、支总计各减少84.68万元,下降2.5%。主要原因是:一、根据市财政统一要求,按人头数压减公用经费;二、2022年受新冠疫情影响,部分月份机关工作人员实行轮班制,部分工作未完结被迫顺延至2023年,相应的支出也被迫顺延。
(三)一般公共预算财政拨款收入支出决算情况说明
1. 收入情况。2022年度一般公共预算财政拨款收入3,315.32万元,较上年决算数减少100.45万元,下降2.9%。主要原因是根据市财政统一要求,按人头数压减公用经费。较年初预算数增加392.22万元,增长13.4%。主要原因是年中追加政府目标考核奖和退休人员健康休养费、司法求助金、死亡抚恤金。此外,年初财政拨款结转和结余18.33万元。
2. 支出情况。2022年度一般公共预算财政拨款支出3,258.47万元,较上年决算数减少141.53万元,下降4.2%。主要原因是2022年受新冠疫情影响,部分月份机关工作人员实行轮班制,部分工作未完结被顺延至2023年开展,相应的支出也被迫顺延。较年初预算数增加335.37万元,增长11.5%。主要原因是年中追加政府目标考核奖和退休人员健康休养费、司法求助金、死亡抚恤金。
3. 结转结余情况。2022年度年末一般公共预算财政拨款结转和结余75.18万元,较上年决算数增加56.85万元,增长310.1%,主要原因是2022年受新冠疫情影响,部分月份机关工作人员实行轮班制,部分工作未完结被迫顺延至2023年,相应的支出也被迫顺延。
4. 比较情况。本部门2022年度一般公共预算财政拨款支出主要用于以下几个方面:
(1)公共安全支出2,679.14万元,占82.2%,较年初预算数增加237.56万元,增长9.7%,主要原因是年中追加政府目标考核奖、退休健康休养费;追加司法救助。
(5)教育支出4.83万元,占0.1%,与年初预算数持平。
(8)社会保障与就业支出363.85万元,占11.2%,较年初预算数增加75.66万元,增长26.3%,主要原因是追加中人职业年金清算;追加抚恤金。
(9)卫生健康支出94.46万元,占2.9%,与年初预算数持平。
(19)住房保障支出116.19万元,占3.6%,较年初预算数增加22.15万元,增长23.6%,主要原因是年中公积金基数调整追加资金。
(四)一般公共预算财政拨款基本支出决算情况说明
2022年度一般公共财政拨款基本支出2,664.85万元。其中:人员经费2,076.76万元,较上年决算数减少236.18万元,下降10.2%,主要原因是在职人员政府目标考核奖调标。人员经费用途主要包括单位基本工资、养老保险以及公积金等人员经费支出增加。人员经费用途主要包括基本工资、津贴补贴、奖金、社会保障缴费及员额制绩效等。公用经费588.09万元,较上年决算数增加74.91万元,增长14.6%,主要原因是2022年本部门装备款预算不足,部分装备未计入公用经费,同时受新冠疫情影响,防疫物资的采购略有增加。公用经费用途主要包括办公费及印刷费、邮电费、水电费、物业管理费、交通费、防疫物资采购以及其他商品和服务支出等。
(五)政府性基金预算收支决算情况说明
本部门2022年度无政府性基金预算财政拨款收支。
(六)国有资本经营预算财政拨款支出决算情况说明
本部门2022年度无国有资本经营预算财政拨款支出。
三、“三公”经费情况说明
(一)“三公”经费支出总体情况说明
2022年度“三公”经费支出共计31.78万元,较年初预算数减少71.92万元,下降69.4%,较上年支出数减少14.84万元,下降31.8%,较年初预算和上年决算下降的主要原因是认真贯彻落实中央八项规定精神和厉行节约要求,进一步压缩三公经费。
(二)“三公”经费分项支出情况
2022年度本部门因公出国(境)费用0.00万元,与上年持平。费用支出较年初预算数增加0.00万元,与上年持平,主要原因是本单位2022年度未发生支出。较上年支出数增加0.00万元,与上年持平,主要原因是本单位2022年度未发生支出。
公务车购置费0.00万元。与上年持平,主要原因是本单位2022年度未发生支出。较上年支出数增加0.00万元,与上年持平,主要原因是本单位2022年度未发生支出。
公务车运行维护费31.52万元,主要用于路桥费、车辆维修、油费支出。费用支出较年初预算数减少54.72万元,下降63.5%,较上年支出数减少13.78万元,下降30.4%,主要原因是严格落实公车管理规定,严禁公车私用,公务用车运行维护支出进一步下降。
公务接待费0.26万元,主要用于接待国内其他省市检察系统单位到我单位学习调研工作,接受相关部门检查指导工作发生的接待支出。费用支出较年初预算数减少17.20万元,下降98.5%,较上年支出数减少1.07万元,下降80.5%,主要原因:一是认真贯彻落实中央“八项规定”和厉行节约要求,按照只减不增的要求从严控制三公经费;二是进一步强化公务接待支出管理,严格控制公务接待的开支范围和标准,公务接待费进一步下降。
(三)“三公”经费实物量情况
2022年度本部门因公出国(境)共计0个团组,0人;公务用车购置0辆,公务车保有量为19辆;国内公务接待4批次45人,其中:国内外事接待0批次,0人;国(境)外公务接待0批次,0人。2022年本部门人均接待费57.33元,车均购置费0.00万元,车均维护费1.66万元。
四、其他需要说明的事项
(一)财政拨款会议费和培训费情况说明
本年度会议费支出0.00万元,较上年决算数增加0.00万元,与上年持平,主要原因是:全年未安排会议。本年度培训费支出27.05万元,较上年决算数增加10.55万元,增长63.9%,主要原因是年中疫情渐缓,检察业务培训增加。
(二)机关运行经费支出情况说明
2022年度本部门机关运行经费支出588.09万元,比上年度增加74.71万元,增长14.56%,主要原因是:部分设备费由机关运行经费弥补。比年初预算减少3.66万元,降低0.62%,主要原因是:前半年疫情影响减弱,机关运行和人员出勤率恢复正常,办公耗材、车、水电的使用逐渐与办案需求适应。主要用于开支办公费、邮电费、水电费、物管费、差旅费、培训费及其他商品和服务支出等。
(三)国有资产占用情况说明
截至2022年12月31日,本部门共有车辆19辆,其中,副部(省)级及以上领导用车0辆、主要领导干部用车0辆、机要通信用车1辆、应急保障用车0辆、执法执勤用车18辆,特种专业技术用车0辆,离退休干部用车0辆,其他用车0辆,单价50万元(含)以上设备1台,单价100万元(含)以上设备0台(套)。
(四)政府采购支出说明
2022年度本部门政府采购支出总额0万元,其中:政府采购货物支出0万元、政府采购工程支出0万元、政府采购服务支出0万元。授予中小企业合同金额0万元,占政府采购支出总额的0%,其中:授予小微企业合同金额0万元,占政府采购支出总额的0%。2022年度我单位未发生政府采购事项,无相关经费支出。
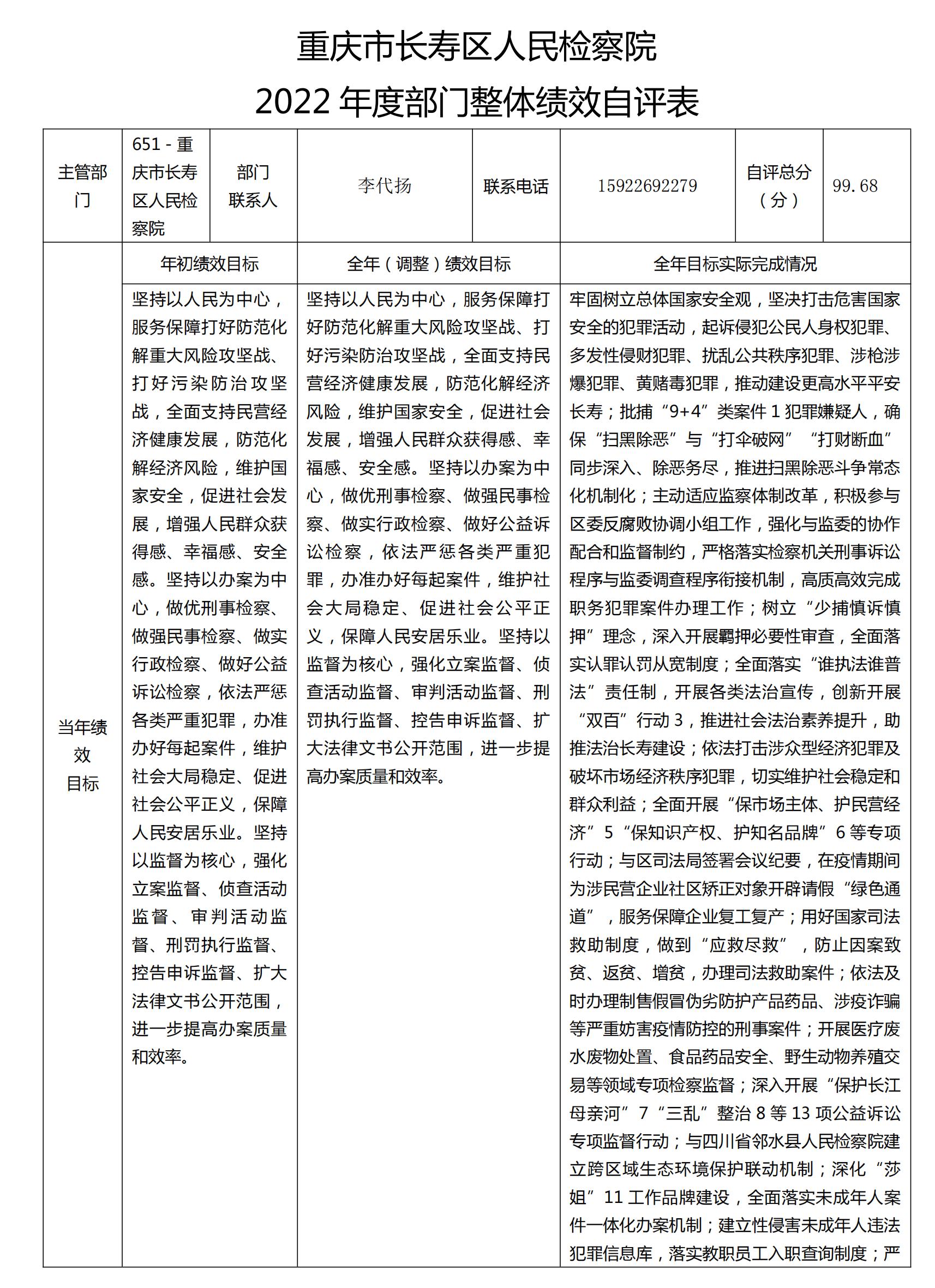
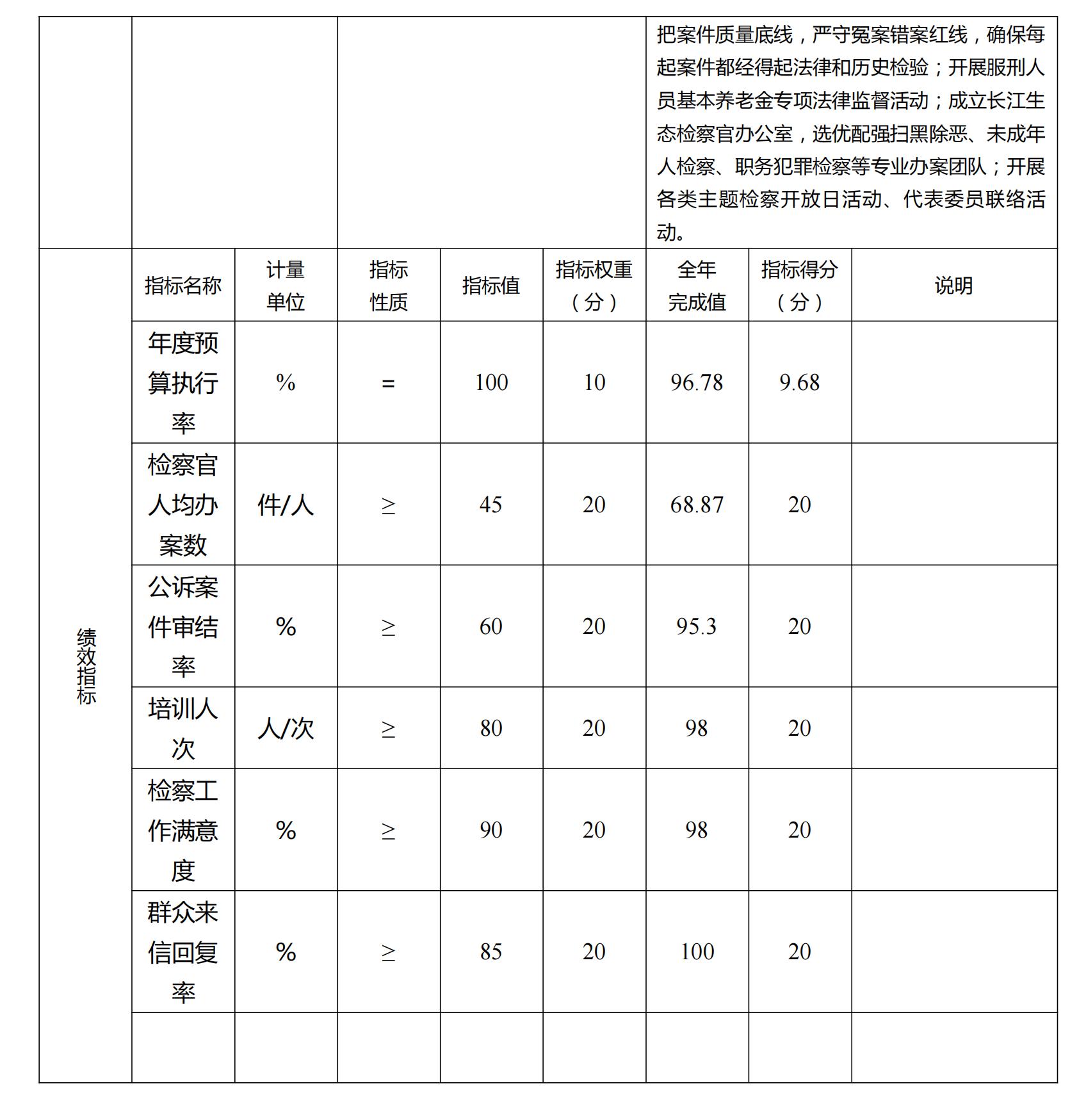
五、预算绩效管理情况说明
根据预算绩效管理要求,本部门组织部对4个一级项目、10个二级项目开展了绩效自评,涉及财政拨款项目支出685.63万元。整体绩效自评表及一级项目自评表如下:



六、专业名词解释
(一)财政拨款收入:指本年度从本级财政部门取得的财政拨款,包括一般公共预算财政拨款和政府性基金预算财政拨款。
(二)其他收入:指单位取得的除“财政拨款收入”“事业收入”“经营收入”等以外的收入,包括未纳入财政预算或财政专户管理的投资收益、银行存款利息收入、租金收入、捐赠收入,现金盘盈收入、存货盘盈收入、收回已核销的应收及预付款项、无法偿付的应付及预收款项等。各单位从本级财政部门以外的同级单位取得的经费、从非本级财政部门取得的经费,以及行政单位收到的财政专户管理资金反映在本项内。
(三)使用非财政拨款结余:指单位在当年的“财政拨款收入”“事业收入”“经营收入”“其他收入”等不足以安排当年支出的情况下,使用以前年度积累的非财政拨款结余弥补本年度收支缺口的资金。
(四)年初结转和结余:指单位上年结转本年使用的基本支出结转、项目支出结转和结余、经营结余。
(五)结余分配:指单位按照国家有关规定,缴纳所得税、提取专用基金、转入非财政拨款结余等当年结余的分配情况。
(六)年末结转和结余:指单位结转下年的基本支出结转、项目支出结转和结余、经营结余。
(七)基本支出:指为保障机构正常运转、完成日常工作任务而发生的人员经费和公用经费。其中:人员经费指政府收支分类经济科目中的“工资福利支出”和“对个人和家庭的补助”;公用经费指政府收支分类经济科目中除“工资福利支出”和“对个人和家庭的补助”外的其他支出。
(八)项目支出:指在基本支出之外为完成特定行政任务和事业发展目标所发生的支出。
(九)“三公”经费:指用一般公共预算财政拨款安排的因公出国(境)费、公务用车购置及运行维护费、公务接待费。其中,因公出国(境)费反映单位公务出国(境)的国际旅费、国外城市间交通费、住宿费、伙食费、培训费、公杂费等支出;公务用车购置费反映单位公务用车购置支出(含车辆购置税);公务用车运行维护费反映单位按规定保留的公务用车燃料费、维修费、过路过桥费、保险费、安全奖励费用等支出;公务接待费反映单位按规定开支的各类公务接待(含外宾接待)支出。
(十)机关运行经费:为保障行政单位(含参照公务员法管理的事业单位)运行用于购买货物和服务等的各项公用经费,包括办公及印刷费、邮电费、差旅费、会议费、福利费、日常维护费、专用材料及一般设备购置费、办公用房水电费、办公用房取暖费、办公用房物业管理费、公务用车运行维护费以及其他费用。
(十一)工资福利支出(支出经济分类科目类级):反映单位开支的在职职工和编制外长期聘用人员的各类劳动报酬,以及为上述人员缴纳的各项社会保险费等。
(十二)商品和服务支出(支出经济分类科目类级):反映单位购买商品和服务的支出(不包括用于购置固定资产的支出、战略性和应急储备支出)。
(十三)对个人和家庭的补助(支出经济分类科目类级):反映用于对个人和家庭的补助支出。
七、决算公开联系方式及信息反馈渠道
本单位决算公开信息反馈和联系方式:
李代扬 15922692279









|
|